福建省kaiyun·开云(中国)官方网站欢迎您!
今天是
登录
添加收藏
0598-5822373
kaiyun·开云(中国)官方网站
Toggle navigation
kaiyun.com
学校概况
学校简介
组织机构
学校领导
学校荣誉
校园风光
校园快递
校园新闻
要闻速览
党建园地
党建动态
深入贯彻中央八项规定精神学习教育专栏
学习贯彻习近平新时代中国特色社会主义思想主题教育专栏
党纪学习教育专栏
党史学习教育专栏
教学之窗
教研动态
技能大赛
专业人才培养方案
实验实训
德育之窗
德育动态
平安先行
名班主任工作室
终身教育
继续教育
社会培训
工作动态
招生简章
书香墨香校园
招生就业
招生简章
校园文化
教工之家
信息公开
公告栏
校务公开
专题专栏
网络安全宣传专栏
学生资助专栏
教学诊改专栏
职业教育活动周专栏
廉洁教育专题
校庆专栏
全国普通话宣传周专栏
专业人才培养方案
2025年
2024年
2023年
2022年
2021年
2024年
kaiyun.com
专业人才培养方案
2024年
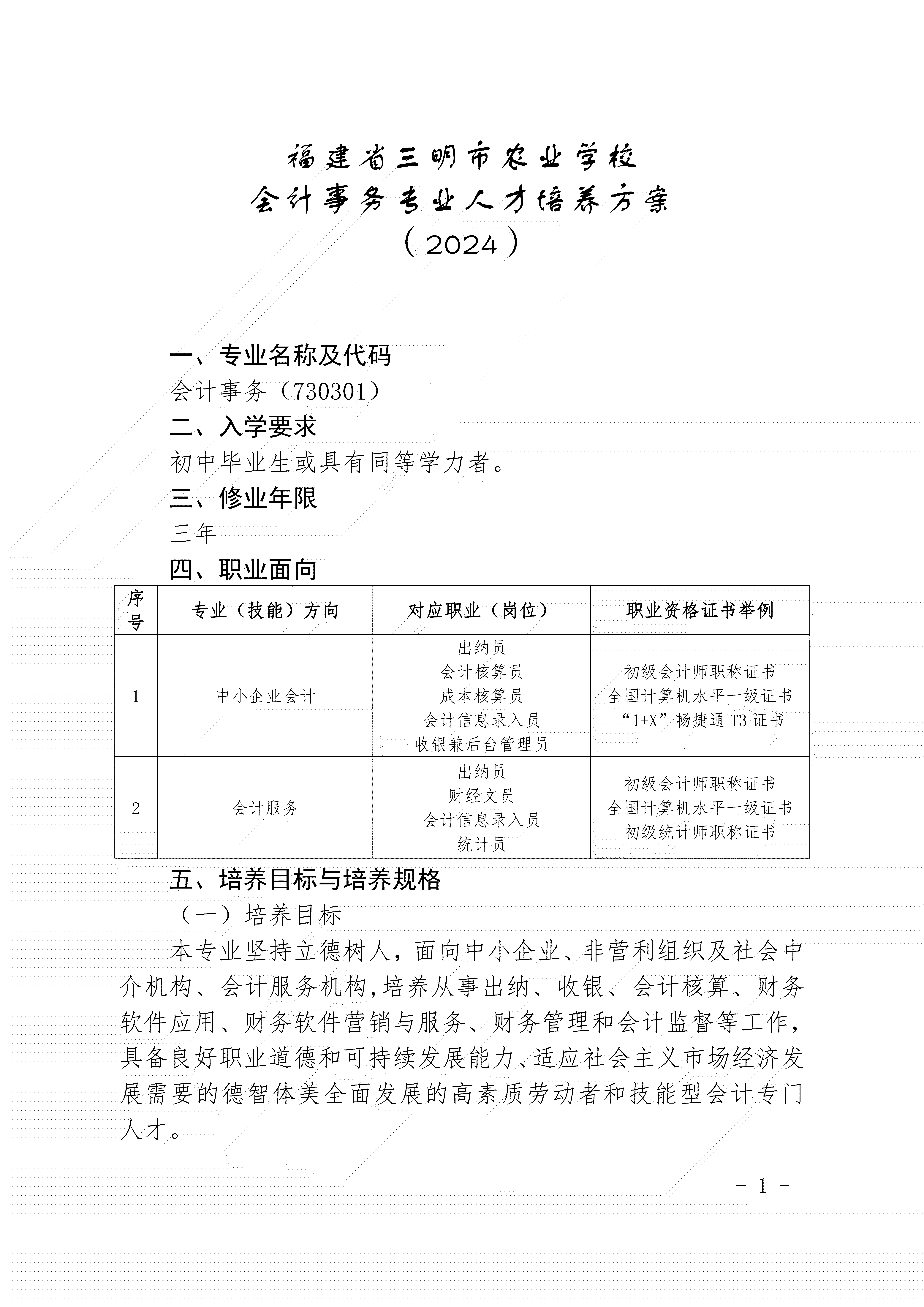
kaiyun·开云(中国)官方网站会计事务专业人才培养方案(2024)
发布时间:2024-08-23
作者:教科研中心
发布者:kaiyun·开云(中国)官方网站
文章来源:原创
阅读 : 717
上一篇:
kaiyun·开云(中国)官方网站计算机应用专业人才培养方案(2024)
下一篇:
kaiyun·开云(中国)官方网站动漫与游戏制作专业人才培养方案(2024)
九州体育·(中国)官方网站
|
九游网页版登录入口
|
江南平台
|
开云官方在线入口
|
开云手机站官方版网站登录入口
|
开云手机入口
|
亚投平台
|
乐鱼网页版登录界面
|
乐动在线官网
|